1. 다음 소방안전관리대상물의 등급 분류로 옳은 것은?
| □ 용도 : 공동주택(아파트) □ 층수 : 지하 3층, 지상 49층, 5개동 □ 연면적 : 150,000㎡ □ 세대수 : 1,000세대 □ 소방시설 설치현황 : 자동화재탐지설비, 옥내소화전설비, 스프링클러설비 ※ 상기 조건을 제외하고 나머지 조건은 무시한다. |
① 특급
② 1급
③ 2급
④ 3급
[해설] 소방안전관리자 선임대상물 구분
| 특급 선임대상물 |
“소방시설 설치 및 관리에 관한 법률 시행령” 별표 2의 특정소방대상물 중 다음의 어느 하나에 해당하는 것 (1) 50층 이상(지하층 제외)이거나 지상으로부터 높이가 200미터 이상인 아파트 (2) 30층 이상(지하층 포함)이거나 지상으로부터 높이가 120미터 이상인 특정소방대상물(아파트는 제외) (3) 위 (2)에 해당하지 아니하는 특정소방대상물로서 연면적이 10만제곱미터 이상인 특정소방대상물(아파트는 제외) |
| 1급 선임대상물 |
“소방시설 설치 및 관리에 관한 법률 시행령” 별표 2의 특정소방대상물 중 특급 소방안전관리대상물을 제외하고 다음의 어느 하나에 해당하는 것 (1) 30층 이상(지하층 제외)이거나 지상으로부터 높이가 120미터 이상인 아파트 (2) 연면적 1만5천제곱미터 이상인 특정소방대상물(아파트 및 연립주택은 제외) (3) 위 (2)에 해당하지 아니하는 특정소방대상물로서 지상층의 층수가 11층 이상인 특정소방대상물(아파트는 제외) (4) 가연성가스를 1천톤 이상 저장·취급하는 시설 |
→ 지하층을 제외한 층수가 49층인 아파트이므로 1급 소방안전관리대상물에 해당한다.
답) 2번
2. 다음 표는 소방계획서 중 화기취급감독에 대한 내용의 일부이다.
| 화재감시인 입회 및 감독 | 화재감시인 입회 화기취급감독 |
| 최종 작업 확인 | 현장상주 및 화재감시 작업종료 확인 |
이 작업 및 감독에 대한 설명으로 옳지 않은 것은?
① 화기취급 작업 전 화재예방을 위해 사전허가 및 안전조치가 이루어져야 한다.
② 모든 작업은 화재감시인의 입회 및 감독하에 작업한다.
③ 화재감시인은 소방안전관리자 또는 보조자가 지정한 인력이다.
④ 화재감시인은 작업이 안전하다고 판단되면 반드시 상주하지 않아도 된다.
[해설] 화재감시자(화재감시인) 배치
⑴ 소방안전관리대상물의 화재예방을 위해 화기취급작업을 사전에 허가하고 화재감시인이 입회 및 감독하에 작업한다.
⑵ 화재감시인은 소방안전관리자, 보조자 또는 안전관리자가 지정한 인력이다.
⑶ 화재감시인은 작업시작전부터 작업중, 작업완료 이후까지 지속적인 화재감시상태를 유지하여야 한다.
답) 4번
3. 소방대상물의 설치장소별 피난기구의 적응성으로 옳은 것은?
① 다중이용업소 3층에 피난사다리를 설치하였다.
② 입원실이 있는 조산원 5층에 완강기를 설치하였다.
③ 다중이용업소 2층에 간이완강기를 설치하였다.
④ 교육연구시설 4층에 미끄럼대를 설치하였다.
[해설] 소방대상물의 설치장소별 피난기구의 적응성

⑴ 다중이용업소 2층~10층 피난사다리 설치 가능
⑵ 입원실이 있는 조산원에는 완강기 설치 불가
⑶ 다중이용업소 2층~10층 완강기는 설치 가능, 간이완강기는 설치 불가
⑷ 교육연구시설(그 밖의 것) 4층~10층 미끄럼대 설치 불가
답) 1번
4. 피난약자의 피난계획 수립 시 고려하여야 할 공통사항으로 거리가 먼 것은?
① 건물에 대한 이해
② 적절한 설비 설치
③ 소방안전교육 및 훈련실시
④ 피난밧줄의 보유수량 및 사용법
[해설] 피난약자의 피난계획 수립 시 고려하여야 할 공통사항
⑴ 건물에 대한 이해
⑵ 피난약자에 대한 현황파악과 피난보조요령 등 숙지
⑶ 적절한 설비 설치
⑷ 소방안전교육 및 훈련 실시
⑸ 효과적인 피난시스템 구축
답) 4번
5. 장애유형별 피난보조 예시에 관한 내용 중 옳은 것을 모두 고른 것은?
| 가. 노약자 : 지병을 표시하고, 1인의 유도자를 지정하여 줄서서 피난 나. 시각장애인 : 피난유도 시 여기, 저기 등 애매한 표현보다는 좌측 1m, 왼쪽 2m 같이 명확하게 표현하고 피난 다. 청각장애인 : 시각적인 전달을 위해 표정이나 제스처를 사용 라. 지체장애인 : 2인 이상이 1조가 되어 피난을 보조 |
① 가, 나, 다
② 가, 다, 라
③ 나, 다, 라
④ 가, 나, 다, 라
[해설] 장애유형별 피난보조 예시
⑴ 지체장애인 : 2인 이상이 1조가 되어 피난을 보조하고 장애 정도에 따라 보조기구를 적극 활용한다.
⑵ 청각장애인 : 시각적인 전달을 위해 표정이나 제스처를 사용하고 조명을 적극 활용하며 메모를 이용한 대화도 효과적이다.
⑶ 시각장애인 : 피난유도 시 여기, 저기 등 애매한 표현보다는 좌측 1m, 왼쪽 2m 같이 명확하게 표현하고 여려 명의 시각장애인이 동시 대피하는 경우 서로 손을 잡고 질서있게 피난토록 한다.
⑷ 지적장애인 : 공황상태에 빠질 수 있으므로 차분하고 느린 어조로 도움을 주러 왔음을 밝히고 피난을 보조한다.
⑸ 노약자 : 장애인에 준하는 피난보조를 실시한다. 노인은 지병이 있는 경우가 많으므로 구조대가 알기 쉽게 지병을 표시하고, 1인의 유도자를 지정하여 줄서서 피난하는 것이 바람직하다.
답) 4번
6. 아래의 조건과 같은 경우 자위소방대 구성 및 편성에 대한 설명으로 옳은 내용을 모두 고르시오.
<조건> 관리의 권원이 하나인 대상처 내 소방대상물이 있는 경우![]() |
| 가. 최초 현장대응조직은 본부대라고 한다. 나. 본부대는 비상연락팀, 초기소화팀, 피난유도팀을 기본으로 편성한다. 다. A구역은 본부대, B-C구역은 지구대로 구성한다. 라. 지구대는 각 구역별로 현장대응팀을 구성할 수 없다. |
① 가
② 가, 다
③ 나, 다
④ 나, 다, 라
[해설] 자위소방대 조직 편성기준
⑴ 최초의 현장대응조직은 본부대가 되며 추가인 편성조직은 지구대로 구분한다.
⑵ 본부대는 비상연락팀, 초기소화팀, 피난유도팀, 방호안전팀, 응급구조팀을 기본으로 편성하며, 지구대는 각 구역(Zone)별 규모, 편성대원 등 현장 운영여건에 따라 필요한 팀을 구성할 수 있다.
⑶ 다수의 소방대상물 중 급수(특급, 1급, 2급, 3급)가 가장 높은 대상물을 본부대로 편성하고, 그 밖의 대상물은 지구대로 구성할 수 있다.
답) 2번
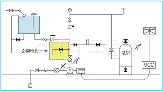
7. 다음은 소방펌프 주변의 계통도이다. 순환배관에 대한 설명으로 옳지 않은 것은?

① 순환배관에 설치하는 밸브는 릴리프밸브이다.
② 순환배관은 펌프 흡입측에서 분기하여 설치한다.
③ 순환배관의 구경은 20mm 이상으로 한다.
④ 순환배관은 체절운전 시 과압을 배출하기 위한 배관이다.
[해설] 순환배관과 릴리프밸브
⑴ 순환배관 : 펌프의 체절운전(토출량이 0인 상태에서의 운전) 시 수온이 상승하여 펌프에 무리가 발생하므로 순환배관 상의 릴리프밸브를 통해 과압수를 방출하여 수온상승을 방지하기 위해 설치한다. 펌프 토출측 체크밸브 이전에서 분기시켜 20㎜ 이상 배관으로 설치
⑵ 릴리프밸브 : 순환배관에 설치하여 설정압력(체절압력 미만에 설정) 이상이 되면 개방되어 과압수를 방출하여 수온 상승을 방지시키는 밸브
※ 순환배관 설치 이유 : 체절운전 시 펌프 토출측 배관 내 수온 상승으로 인해 캐비테이션(공동현상) 발생을 초래하게 되어 펌프 임펠러(날개)가 손상될 수 있음. 이를 방지하고자 순환배관 상에 릴리프밸브를 설치하고 과압이 발생하면 수온이 상승하므로 이때 순환배관 상의 릴리프밸브 개방으로 고온수를 배출시켜 캐비테이션(공동현상)을 방지한다.
답) 2번
8. 다음 화재감시자 감독수칙 중 옳지 않은 것은?
① 최종확인 – 작업종료 후 3시간까지 화재 발생 여부 감시(모니터링)
② 현장감독 – 화기취급작업 시 불티의 비산 및 가연물 착화 여부 확인
③ 현장감독 – 기타 작업허가서의 허가내역 및 안전요구사항 준수 확인
④ 사전확인 – 용접 및 용단지점(반경 3m 이내) 가연물의 이동(제거)
[해설] 화재감시자(화재감시인) 감독수칙

답) 4번
9. 유도등을 3선식으로 배선한 경우 자동으로 점등되어야 하는 경우가 아닌 것은?
① 자동화재탐지설비의 발신기 작동 시
② 상용전원의 정상적인 공급 시
③ 자동화재탐지설비의 감지기 작동 시
④ 자동소화설비 작동 시
[해설] 유도등의 3선식 배선 시 자동으로 점등되는 경우
⑴ 자동화재탐지설비 감지기 또는 발신기가 작동되는 때
⑵ 비상경보설비의 발신기가 작동되는 때
⑶ 상용전원이 정전되거나 전원선이 단선되는 때
⑷ 방재업무를 통제하는 곳 또는 전기실의 배전반에서 수동으로 점등하는 때
⑸ 자동소화설비가 작동되는 때
답) 2번
10. 가스계소화설비 중 기동용기함의 각 구성요소를 나타낸 것이다. 가스계소화설비 작동 점검 전 가장 우선해야 하는 안전조치로 옳은 것은?

① 1번의 연결부분을 분리한다.
② 2번의 압력스위치를 당긴다.
③ 3번의 단자에 배선을 연결한다.
④ 4번 안전핀을 체결한다.
[해설]
⑴ 가스계소화설비의 작동 점검은 실제 가스약제의 방출시험을 하는 것이 아니라 솔레노이드밸브(전자밸브)의 격발시험을 해서 솔레노이드밸브의 파괴침이 정상적으로 격발되는지를 확인하면 된다.
⑵ 따라서, 기동용 가스용기에서 솔레노이드밸브를 분리시키는 도중에 파괴침 격발로 기동용 가스용기의 개방을 방지하기 위하여 솔레노이드밸브 후미(4번 위치)에 안전핀을 체결한 상태에서 기동용 가스용기와 솔레노이드밸브를 분리시키게 된다.
⑶ 기동용 가스용기와 솔레노이드밸브를 분리한 후 솔레노이드밸브 후미에 체결한 안전핀을 다시 원상 복귀(분리)한 후 격발 시험을 실시하면 된다.
답) 4번
11. 다음 중 부속실 제연설비의 설명으로 옳지 않은 것은?
① 인명안전의 목적이다.
② 수평피난의 목적이다.
③ 피난로에 적용한다.
④ 급기가압방식으로 제연한다.
[해설] 제연설비 구분

답) 2번
12. 다음은 부속실 제연설비 점검방법에 대한 설명이다. 옳지 않은 것은?
① 옥내의 감지기를 작동시킨다(또는 수동기동장치의 스위치를 작동시킨다).
② 전실 내의 차압을 측정한다(계단실·부속실 등 차압장소의 문을 닫고 전실 안에서 측정을 한다).
③ 전실 내에서 측정한 적정한 차압은 40Pa 이상(옥내에 스프링클러설비가 설치된 경우 12.5Pa 이상)이 되어야 한다.
④ 방연풍속은 계단실 및 부속실의 출입문을 모두 폐쇄한 후 풍속계로 방연풍속을 측정하며, 장소에 따라 초속 0.5m 이상 또는 0.7m 이상이 되어야 한다.
[해설] 부속실 제연설비 점검방법
⑴ 감지기 작동(또는 수동기동장치의 스위치로 수동 작동)
⑵ 화재경보 발생 및 급기댐퍼가 개방되는지 확인
⑶ 송풍기(급기팬)가 작동하여 부속실(계단실 포함)에 바람이 들어오는지 확인한다.
⑷ 전실 내의 차압을 측정한다.
▷ 판정기준 : 40Pa 이상(옥내에 스프링클러설비가 설치된 경우 12.5Pa 이상)
⑸ 부속실의 출입문(옥내 측과 계단실 측에 설치된 출입문 모두)을 개방한 후 방연풍속을 측정한다.
▷ 판정기준 : 장소에 따라 0.5㎧ 이상, 또는 0.7㎧ 이상(부속실과 면하는 옥내가 거실인 경우) 여부 확인
⑹ 제연구역(부속실)의 출입문이 모두 닫혀 있는 상태에서 제연설비를 가동시킨 후 출입문의 개방에 필요한 힘이 110N 이하인지 확인
⑺ 부속실 내에서 과압이 발생한 경우 과압배출장치(플랩댐퍼)가 작동하는지 확인한다.
⑻ 모든 확인이 끝나면 수신기에서 복구를 시킨다.(수동기동스위치를 작동시킨 경우 스위치도 복구)

→ 방연풍속은 부속실(전실)에서 계단실 및 옥내와 연결되는 문을 모두 개방하고 풍속계로 방연풍속을 측정하며, 문과 마주하는 옥내가 거실(화재실)인 경우에는 0.7㎧ 이상, 그 외에는 0.5㎧ 이상이어야 한다.


답) 4번
13. 정온식스포트형 감지기에서 접점을 붙여 화재신호를 수신기에 보내는 역할을 하는 것은?
① 다이아프램
② 리크구멍
③ 바이메탈
④ 감열판
[해설] 감지기 종류별 구조
⑴ 차동식스포트형 감지기
⒜ 구조 : 감열실, 다이아프램, 리크구멍, 접점 등으로 구분
⒝ 동작원리 : 화재 시 온도상승 → 감열실 내의 공기가 팽창 → 다이아프램을 압박 → 접점이 붙어 화재신호를 수신기에 보냄
⑵ 정온식스포트형 감지기
⒜ 구조 : 바이메탈, 감열판 및 접점 등으로 구분
⒝ 동작원리 : 화재 시 감열판에 열전달 → 바이메탈이 휘어져 기동접점으로 이동 → 접점이 붙어 화재신호를 수신기에 보냄
⑶ 연기감지기
⒜ 이온화식스포트형 : 주위 공기가 일정농도 이상의 연기를 포함하게 될 경우 작동
⒝ 광전식스포트형 : 연기에 포함된 미립자가 광원에서 방사되는 광속에 의해 산란반사를 일으키는 것을 이용
답) 3번
14. 다음은 P형 1급 수신기의 일부를 나타낸 그림이다. 그림에 나타난 수신기의 점검 및 상태 등에 대한 설명으로 옳지 않은 것은?

① 화재동작시험 중이다
② 회로선택스위치를 이용하여 점검 중이다
③ 회로도통시험 중이다
④ 점검 중 경종이 울리지 않도록 조치하였다
[해설]
⑴ 수신기 상에서 화재동작시험 스위치가 눌러져 있으므로 화재동작시험 중이다.
⑵ 회로선택스위치를 2번으로 돌려 2번 회로(3층)를 동작시켰다. 이때 자동복구 스위치가 눌린 상태에서 화재동작시험을 하고 있으므로 1번으로 돌렸을 때는 1번 회로(4층)가 동작되고 2번으로 돌리게 되면 1번 회로(4층)는 자동으로 복구가 되며 2번 회로(3층)만 동작이 된다. 만약, 자동복구 스위치가 눌러져 있지 않고 화재동작시험을 하는 경우에는 1번 회로(4층)와 2번 회로(3층) 모두 동작상태가 되어 현재 점등되어 있는 2번 지구표시등(3층 표시등) 뿐만 아니라 1번 지구표시등(4층 표시등)도 같이 점등된 상태가 된다.
⑶ 주경종 스위치와 지구경종 스위치가 눌러져 있는 상태이므로 화재동작 시험 중에는 주경종 및 지구경종이 울리지 않게 된다.
⑷ 회로도통시험 스위치는 눌리지 않은 상태이므로 회로도통시험을 하고 있는 중이 아니며, 화재동작시험과 회로도통시험은 동시에 할 수 없다.
답) 3번
15. 자동화재탐지설비의 자체점검 시 다음과 같은 사항을 점검하여 확인된 결과를 점검표에 작성하였다. 점검결과를 잘못 작성한 것을 고르시오.

[해설]
⑴ 예비전원 시험결과 전압표시등이 녹색이면 정상, 적색(또는 주황색)이면 비정상이다.
⑵ 수신기의 스위치주의표시등이 점멸을 반복하고 있다는 것은 수신기의 조작스위치 중 어느 하나라도 정상위치에 있지 않을 경우 스위치주의표시등이 점멸을 반복하게 된다. 따라서, 수신기 조작스위치의 정상 위치에 있는지 여부에 대한 점검결과는 “X” 이어야 한다.
답) 1번
16. 주요구조부가 내화구조이고 다음 그림의 가, 나, 다와 같은 크기의 실이 있는 건축물에 차동식스포트형 감지기(2종)를 설치할 경우 필요한 감지기의 최소 수량은?(단, 감지기의 부착 높이는 3.5m 이다.)

① 3개
② 4개
③ 5개
④ 6개
[해설] 감지기 설치유효면적

⑴ 주요구조부가 내화구조, 차동식스포트형 감지기(2종)를 설치, 감지기의 부착 높이가 3.5m이므로 바닥면적 70㎡ 마다 1개 이상의 감지기를 설치하여야 한다.
⑵ 구획실 (가) : (10m × 5m) ÷ 70㎡ = 0.71 ≒ 1개(절상)
⑶ 구획실 (나) : (10m × 5m) ÷ 70㎡ = 0.71 ≒ 1개(절상)
⑷ 구획실 (다) : (20m × 5m) ÷ 70㎡ = 1.43 ≒ 2개(절상)
⑸ 전체 감지기 설치 수 = 구획실 (가) + 구획실 (나) + 구획실 (다) = 4개
답) 2번
17. 비화재보 시 조치방법 순서로 옳은 것은?
| ㄱ. 음향장치 복구 ㄴ. 수신기 확인 ㄷ. 수신기 복구 ㄹ. 스위치주의등 확인 ㅁ. 비화재보 원인 제거 ㅂ. 실제 화재 여부 확인 ㅅ. 음향장치 정지 |
① ㄴ-ㅂ-ㅅ-ㅁ-ㄷ-ㄱ-ㄹ
② ㄷ-ㄹ-ㄴ-ㅂ-ㅅ-ㅁ-ㄱ
③ ㅂ-ㄴ-ㅅ-ㄱ-ㅁ-ㄹ-ㄷ
④ ㅅ-ㄴ-ㅁ-ㄹ-ㄷ-ㅂ-ㄱ
[해설] 비화재보 시 조치방법 순서
⑴ 수신기 확인
⑵ 실제 화재 여부 확인
⑶ 음향장치 정지
⑷ 비화재보 원인 제거
⑸ 수신기 복구
⑹ 음향장치 복구
⑺ 스위치주의등 확인
답) 1번
18. 비화재보의 원인과 대책으로 옳지 않은 것은?
① 원인 : 천장형 온풍기에 밀접하게 설치된 경우
대책 : 기류흐름 방향에서 이격하여 설치한다.
② 원인 : 주방에 비적응성 감지기가 설치된 경우
대책 : 적응성 감지기(차동식 감지기)로 교체한다.
③ 원인 : 청소불량(먼지 또는 분진)에 의한 감지기 오동작
대책 : 내부 먼지 제거 후 복구스위치 누름 또는 감지기를 교체한다.
④ 원인 : 담배연기로 인한 연기감지기 동작
대책 : 흡연구역에 환풍기 등을 설치한다.
[해설] 비화재보의 원인과 대책
원인 : 주방에 비적응성 감지기가 설치된 경우
대책 : 적응성 감지기(정온식 감지기)로 교체한다.
답) 2번
19. 객석통로의 직선부분의 길이가 58m인 경우 객석유도등은 최소 몇 개를 설치하여야 하는가?
① 14개
② 15개
③ 16개
④ 17개
[해설] 객석유도등 설치개수(소수점 나오는 경우 절상할 것)

객석유도등 설치개수 = (58m ÷ 4) -1 = 13.5 ≒ 14개(절상)
답) 1번
20. 다음은 전압계가 있는 수신기의 도통시험 결과와 각 층의 동작시험에 따른 음향장치의 음향 크기를 측정한 결과이다. 점검결과에 대한 설명으로 옳지 않은 것은?
<점검결과> ![]() |
① 2층 음향장치의 음향 크기는 정상이다.
② 1층 음향장치의 음향 크기는 정상이다.
③ 1층의 도통시험 결과는 정상이다.
④ 지하1층의 도통시험 결과는 불량이다.
[해설]
⑴ 음향장치의 설치기준
⒜ 층마다 설치하되, 수평거리 25m 이하가 되도록 설치
⒝ 음향 크기는 부착된 장치의 중심으로부터 1m 떨어진 위치에서 90㏈ 이상
⑵ 회로 도통시험 순서 및 적부 판정

→ 따라서, 2층 음향장치의 음향 크기는 80dB이므로 불량이다.
답) 1번
그 외에 소방안전관리자 기출문제 및 문제집 관련 사항은 아래 링크 참고
https://allsobang.tistory.com/364
크몽 소방안전관리자 판매 중지 및 소방안전관리자 문제집(26년 01월 개정판)
✔ 기존에 크몽(전자책 판매 플랫폼)에서 판매했던 소방안전관리자 기출문제집을 개인사정으로 더 이상 크몽에서는 판매를 하지 않기로 했습니다. 앞으로는 간편결제 시스템(카드, 핸드폰, 네
allsobang.tistory.com
'소방안전관리자 > 기출문제' 카테고리의 다른 글
| 2024년~2025년 3급 소방안전관리자 기출문제 (1) | 2024.03.26 |
|---|---|
| 2024년~2025년 2급 소방안전관리자 기출문제 (14) | 2024.03.25 |
| 크몽 소방안전관리자 판매 중지 및 소방안전관리자 문제집(26년 01월 개정판) (27) | 2024.01.04 |
| 소방안전관리자 강습교재 실무능력평가 문제3(가스계소화설비) (0) | 2023.07.05 |
| 소방안전관리자 강습교재 실무능력평가 문제2(스프링클러설비) (1) | 2023.06.25 |

